Final 10MHz Master Z80 CPU Board.
The final (V3) of this board is now completed and people have received boards.
Some minor tweaks of the above V2 prototype board were made. In particular we
removed the IMSAI front panel connector (top right hand corner). This allowed
considerable trace optimization. The IMSAI front panel would probably not work
with this board at these speeds anyway, besides the
SMB fulfills many of
these functions.
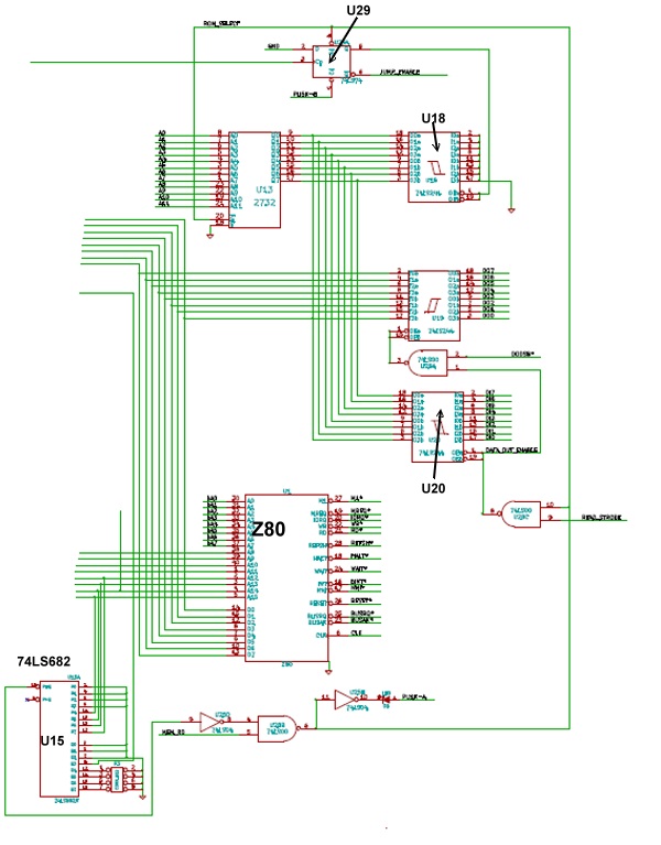
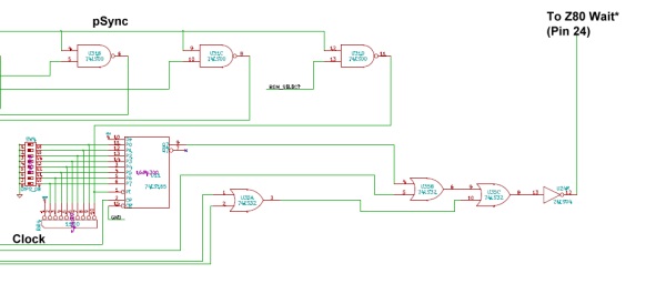
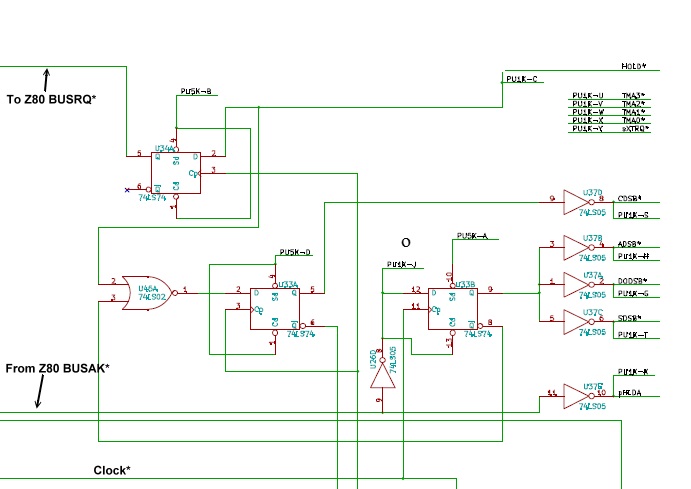
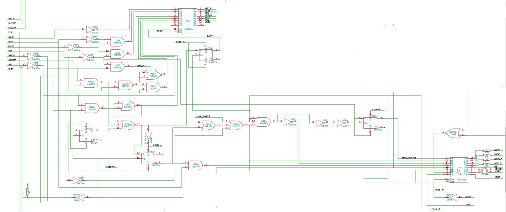
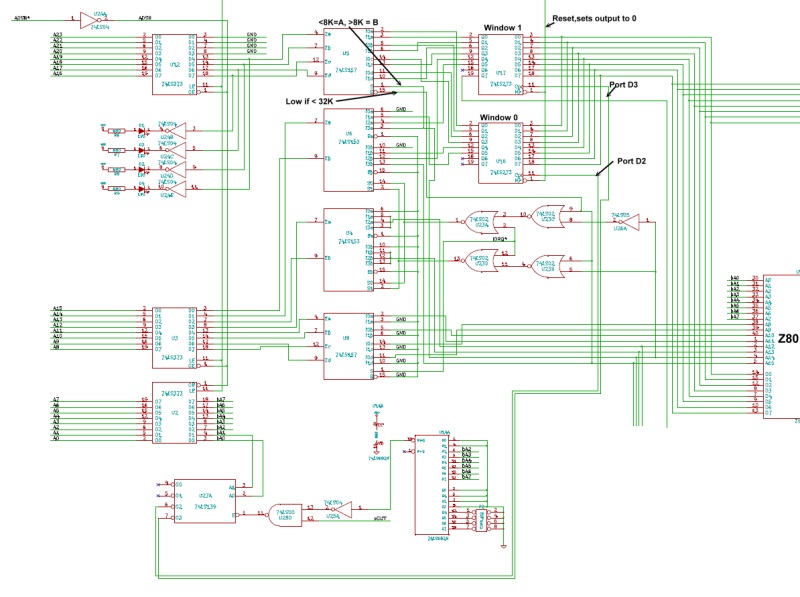
Here is a schematic of the
third Z80 Prototype board. The board layout
can be seen
here.
The board in my bus actually "works most of the time" at 11
MHz
However it's not completely reliable at these speeds. Some day I may try
tweaking the above chips some more. At 10MHz it's completely reliable. It
works fine too handing control over to an 8086 as a master/slave switch. It also
appears to work fine with the interrupts from the PIC/RTC board.
Here is a picture of the Final Z80 Master CPU Board.

Two very small errors exist on the board - resistor R41 is a
carry over from a previous version. It is connected to nothing. Ignore it. Also
C1 should be something like a 47uF Tantalum cap (25V) rather than a 0.33uF as
shown on the board silkscreen. Also note the large 3A voltage regulator is
close to the right hand side of the board. I found it neceassary to clip off two
of the "fins" so the card would easily slide into my card cage. I think
the square type heat sinks would be OK.
Unlike many of the other boards on this site you cannot build and check out the
board in stages. To start with however use a 2 or 4 MHz clock oscillator.
If your board does not come up at these speeds, change your Monitor code in
EPROM to one with an EPROM with just 76H's (HALT) and see if you can get the Z80
to always halt after a reset. If it does not, check the POC circuitry and see
above how the board steps through memory addresses to arrive at the boot EPROM
address. If you are using our
SMB none of the
jumpers JP4-7 need be used. Of course you can disable them on the SMB and
use them here if you like. Lastly don't expect this board to run at
10MHz
speeds in a non-terminated S-100 bus or with old/slow S-100 memory boards.
Note if you decide to use a EEPROM such as a Samsung MK28C64A 8KX8, you have to
place it at an 8 K boundary. So in high RAM this would be at E000H. If you want to use
E000H-FFFFH for your monitor then that's fine. More typically however you will
need only 4K for a monitor starting at say F000H to FFFFH. In this
situation you can either program the second 4K of the EEPROM's 8K space and
jumper JP8 1-2 and P39 5-6 (i.e. utilize A1 and A12) and set the POJ
jumper P3, to F000H,
or alternatively just program the lower 4K of the EEPROM's 8K space and force
the EEPROMS A12 line to low, so jumper JP8 10-2 as before, but jumper P39 3-4. BTW, you
can have a second completely different second monitor in the EEPROM switchable
to the upper or lower half of the EEPROM with jumpers P39 3-4 or 1-2.
You must also be sure to "burn" your monitor into the upper or lower half of the
EEPROM. (For the upper half, using a
Wellon VP-280
Programmer, the "Load Buffer Address" would be 1000H, the "File Address" is
F000H).
Hopefully this is not too confusing. If so, start with an old 2732 EPROM
and burn your initial monitor in that chip.
For a 10 MHz system with the 74Fxx or 74Sxx chips I mentioned above, here
are pictures of the jumpers to get you going.
A Production S-100 Board.
Realizing that a number of people might want to utilize a board like this
together
with Andrew Lynch at N8VEM (see
here) we have
completed a run of these boards. We will collect names for a second
batch if needed. If
you have an interest in such a bare board, let Andrew know via e-mail at:-
lynchaj@yahoo.com
Please note all the above
clearly applies only to people who know what they are doing and can do
a little soldering and board assembly. There will be little hand holding
at this stage.
The links below will contain the most recent schematic of this board.
Note, it may change over time and some IC part or pin numbers may not correlate
exactly with the text in the article above.
MOST
CURRENT Z80 CPU BOARD SCHEMATIC
(V2, FINAL, 02/28/2010)
MOST
CURRENT Z80 CPU BOARD LAYOUT (V2, FINAL,
02/28/2010)
Other pages describing my S-100
hardware and software.
Please click
here
to continue...
This page was last modified
on 09/16/2011